
前言
这篇文章以4.3.0版本为标准进行讲述在linux下部署RocketMQ集群(双MASTER无SALVE)实例,在此之前假设前提条件为已经部署了单机实例,可以查看单机部署实例这篇文章。
在业务量达到一定规模后,单机实例的RocketMQ也许不太够用了,这个时候就需要扩展RocketMQ的规模。
架构演进
在Apache RocketMQ单机部署这篇文章中画出了单机部署下的一个架构图

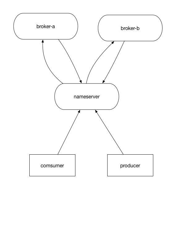
可以看到,有四个角色,producer和consumer都是业务方的内容,不在rocketmq的部署范围之内,而nameserver和broker都只有一个,如果任意一个发生故障,都会发生单点故障的问题。
这个时候就需要搭建集群,防止单点故障的问题发生以及支持更大的业务量。而在RocketMQ中,nameserver和broker都可以进行横向扩展,本篇以broker进行讲述搭建双MASTER无SALVE集群架构。
横向扩展broker有几种架构模式:
- 双MASTER无SLAVE,这是本篇讲述的架构模式,也是生产常用的架构模式
- 双MASTER双SALVE
- 多MASTER多SAVLE
需要加多一个broker到目前的架构中去,需要怎么做的?需要停机执行吗?
不需要的,只需要在另一台机器上配置好broker,启动broker,一个新的broker就加入到了当前的架构中去了。
结果架构图如下图所述:

以下是相关broker-b的配置
brokerClusterName = DefaultCluster
brokerName = broker-b
brokerId = 0
deleteWhen = 04
fileReservedTime = 48
brokerRole = ASYNC_MASTER
flushDiskType = ASYNC_FLUSH
brokerIP1=172.17.59.147
brokerIP2=172.17.59.147
namesrvAddr=172.17.59.146:5776
autoCreateTopicEnable=true
与broker-a对比,必须改的就只有brokerName、brokerIP1和brokerIP2属性,其他的都可一致,也可以下载我的broker-b配置文件进行修改
欢迎来我的博客查看更多内容